Tuesday February 2026

হটলাইন

সেবা এবং ধাপ

নং শিরোনাম সেবার ধাপ কার্যকলাপ
  
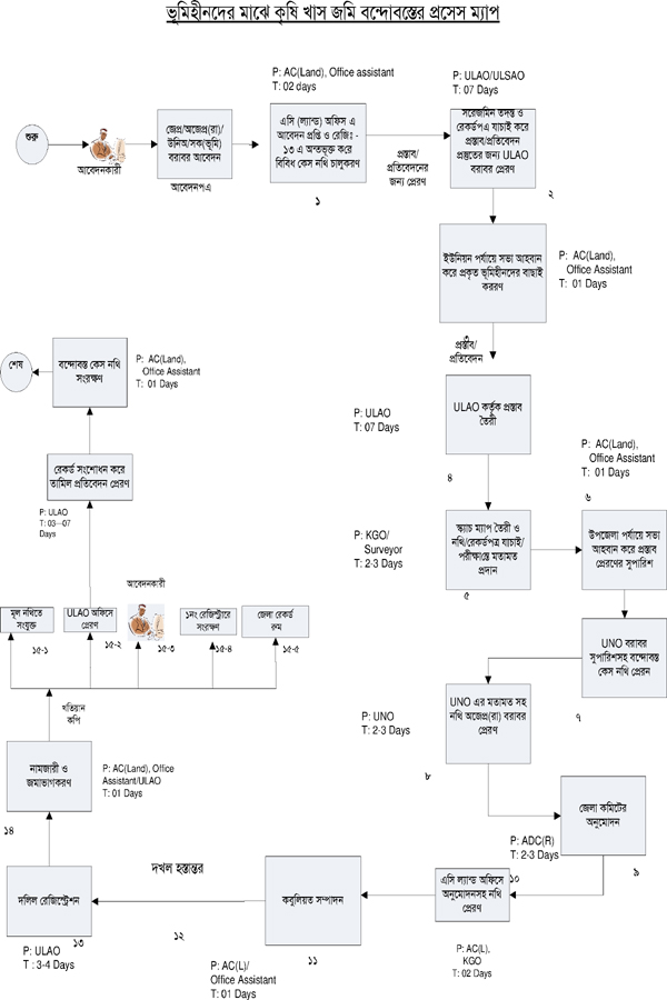
ভূমিহীনদের মাঝে কৃষি খাস জমি বন্দোবস্তের প্রসেস ম্যাপ দেখুন
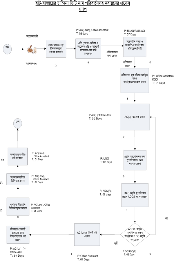
হাটবাজারে চান্দিনা ভিট নাম পরির্বতন সহ নবায়নের প্রসেস ম্যাপ দেখুন
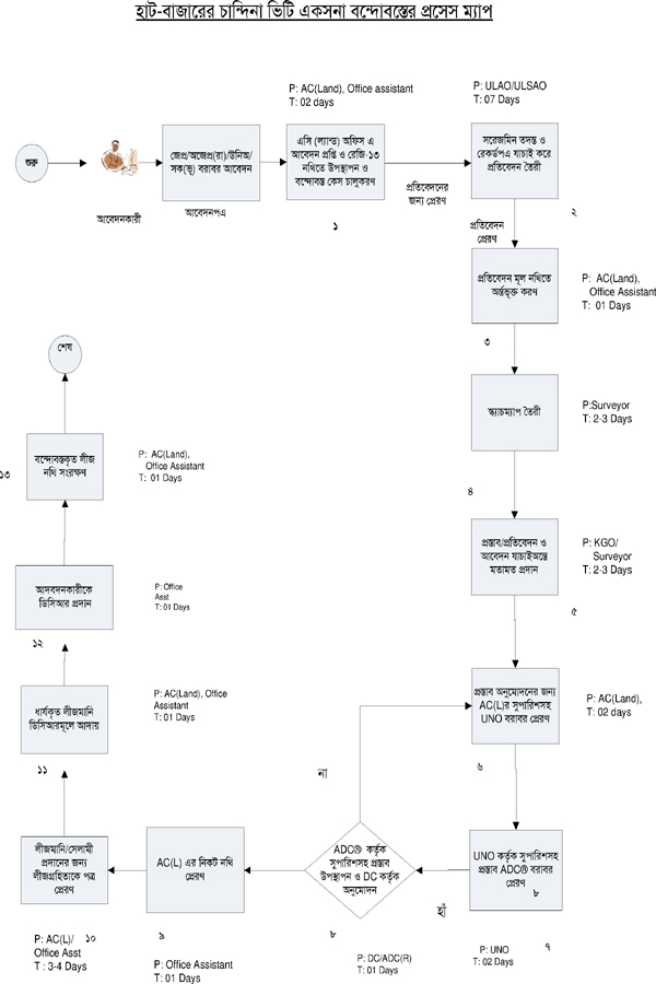
হাটবাজারে চান্দিনা ভিট একসনা বন্দোবস্তের প্রসেস ম্যাপ দেখুন
নামজারী ও জমাখারিজ প্রসেস ম্যাপ দেখুন
নামজারী ও জমা খারিজ কেসের ডুপ্লিকেট পর্চা প্রদানের প্রসেস ম্যাপ দেখুন
অকৃষি খাসজমি বন্দোবস্তের প্রসেস ম্যাপ দেখুন
দেখছেন ১ থেকে ৬ পর্যন্ত, মোট ৬ এন্ট্রি

এক্সেসিবিলিটি

স্ক্রিন রিডার ডাউনলোড করুন